TARATURA
La taratura è un procedimento indispensabile per la definizione delle caratteristiche metrologiche di uno strumento di misura, tramite un confronto di misure con uno strumento di riferimento, definito campione.
La definizione di taratura è enunciata nel VIM-Vocabolario Internazionale di Metrologia: la taratura è una operazione che, in condizioni specificate, in un primo tempo stabilisce una relazione tra i valori di una grandezza , con le rispettive incertezze di misura, fornite da campioni di misura, e le corrispondenti indicazioni, comprensive delle incertezze di misura associate, e in una seconda fase, utilizza tali informazioni per stabilire una relazione per ottenere un risultato di misura a partire da una indicazione.
Questa operazione deve essere eseguita in condizioni specificate seguendo procedure allo scopo previste, preferibilmente basate su norme internazionali.
Come dichiarato da ACCREDIA:
“Le tarature consentono di determinare l’errore di indicazione di strumenti e sistemi di misura, nonché i valori dei campioni di misura, al fine di garantire risultati di misura più precisi ed affidabili.
Il processo di taratura di strumenti e campioni da parte di laboratori accreditati ai sensi della norma ISO/IEC 17025 consiste nel confronto con un campione di riferimento di più alto livello e consente così alle misure da essi prodotti di acquisire la proprietà fondamentale della riferibilità metrologica ai campioni nazionali o internazionali.”
La taratura non deve essere confusa con il termine “calibrazione” in quanto la taratura permette soltanto la definizione delle caratteristiche metrologiche di uno strumento, mentre la calibrazione ha l’obiettivo di migliorarne l’accuratezza di misura, cioè la differenza tra il valore letto dallo strumento ed il valore noto del campione di riferimento.
Scopi della taratura
La taratura viene utilizzata per determinare le caratteristiche metrologiche dello strumento (accuratezza, ripetibilità, riproducibilità, isteresi, errori di indicazione o di interpolazione, incertezza di misura ecc.) necessari per definirne la funzionalità o per verificarne la rispondenza a requisiti.
In funzione dei risultati di taratura è possibile, come previsto dalle norme, definire la classe di appartenenza dello strumento in funzione del soddisfacimento di alcuni parametri stabiliti per le caratteristiche metrologiche sopraelencate.
Frequenza di taratura
Non esiste una specifica regola che determini la frequenza di taratura di uno strumento di misura ma si possono dare consigli per stabilire questa frequenza, in funzione di variabili stimate che consentano allo strumento di rimanere nelle capacità metrologiche assegnate.
Variabili del tipo: frequenza di utilizzo, modalità d’uso e condizioni ambientali, uso improprio, dubbi sui risultati di misura, dopo eventuali manutenzioni correttive (rif. norma UNI 10127-2)
Le norme nel settore di misura di coppia stabiliscono la durata di un certificato di taratura in 26 mesi, ma in genere si raccomanda una frequenza almeno annuale, specie se vi sono particolari requisiti di tracciabilità o se richiesto da normative per l’assicurazione della qualità
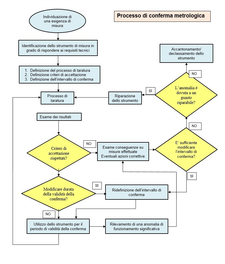
Conferma metrologica
Per conferma metrologica si intende “Insieme di operazioni richieste per garantire che un’apparecchiatura per misurazione sia conforme ai requisiti per l’utilizzazione prevista” (norma UNI EN 10012:2004).
La conferma metrologica generalmente prevede:
– La taratura, inclusa la messa a punto/aggiustaggio
– Il confronto dei risultati di taratura con i requisiti metrologici previsti per l’utilizzo dell’apparecchiatura
– Definizione dell’intervallo di conferma, sigillatura, etichettatura
La taratura deve essere eseguita da un Laboratorio accreditato EA.
Se la taratura risulta conforme alle specifiche l’apparecchio può essere confermato metrologicamente.
Deve essere definito l’intervallo di conferma, riportato su una etichetta indelebile, unitamente all’identificazione degli estremi della certificazione
Un diagramma di flusso del processo di conferma metrologica può essere il seguente:
Norme di riferimento
Il nostro Laboratorio di Taratura, Centro ACCREDIA LAT 267, ha definito procedure di taratura approvate Accredia in funzione delle diverse tipologie di strumenti per la misura di coppia che fanno riferimento a norme internazionali:
1. Norma DIN 51309: Taratura statica di dispositivi per la misura di coppia
E’ la norma specifica per la taratura di torsiometri per impiego statico, sia per uso generico che per campioni di riferimento
2. Direttiva DAkkS-DKD-R 3-7: Taratura statica di chiavi dinamometriche a lettura diretta
Questa norma è utilizzata per la taratura di chiavi dinamometriche di alta precisione e anche per la taratura di chiavi dinamometriche impiegate come campioni di trasferimento per tarare dispositivi che vengono utilizzati per tarare a loro volta chiavi dinamometriche.
3. Direttiva DAkkS-DKD-R 3-8: Taratura statica di dispositivi di dispositivi di taratura per strumenti dinamometrici e avvitatori
Viene utilizzata per la taratura statica, mediante chiavi di trasferimento, di torsiometri utilizzati a loro volta per tarare chiavi dinamometriche e avvitatori.
4. Norma ISO 6789: Attrezzi dinamometrici a mano: Requisiti e metodi di prova per verificare la rispondenza al progetto, la conformità alla qualità e la procedura per la ricalibrazione.
Questa norma, aggiornata di recente nella versione 2017, è la norma specifica per gli attrezzi dinamometrici a mano, sia a lettura diretta che a preregolazione (chiavi dinamometriche a lettura diretta, chiavi a scatto, giraviti dinamometrici a lettura diretta o a preregolazione, ecc.)
Procedure di taratura del Centro di taratura SCS
Procedura 001: Taratura torsiometri secondo norma DIN 51309
In particolare, la procedura riguarda torsiometri in genere, trasduttori di coppia dove la deformazione elastica di un elemento meccanico sottoposto a torsione viene misurata da estensimetri (strain gauge) e convertita in un proporzionale segnale elettrico visualizzato su uno strumento indicatore
La taratura viene eseguita per confronto utilizzando come riferimento un torsiometro campione tarato presso un centro di taratura in ambito EA la cui incertezza estesa, comprensiva di tutte le influenze, sia inferiore a quella indicata nella nostra tabella di accreditamento (<0,2%)
Nel nostro laboratorio sono disponibili diversi banchi di taratura, ognuno corredato di torsiometri campione di riferimento di varie capacità che offrono la possibilità di tarare torsiometri nel campo 0,2 – 5000 N·m
Le foto seguenti sono esempi di tarature di torsiometri sui diversi banchi di taratura.



Procedura 002: Taratura di torsiometri con chiave di riferimento secondo norma DKD-R 3-8
La procedura riguarda la taratura di torsiometri utilizzati su sistemi di taratura di chiavi dinamometriche ed avvitatori, mediante l’impiego di una cosiddetta ”chiave dinamometrica di trasferimento”.
Le chiavi dinamometriche di trasferimento, sono strumenti particolarmente insensibili a forze laterali o longitudinali e a momenti flettenti: presentano una “testa”, consistente in un torsiometro di particolari caratteristiche, per la trasmissione del momento torcente tramite un attacco quadro o di altra forma, da collegare al torsiometro in taratura.
Lo scopo di questo metodo di taratura è quello di applicare sul torsiometro in taratura le componenti di forze laterali e momenti flettenti che simulano il comportamento degli attrezzi dinamometrici destinati ad essere tarati per mezzo di questi torsiometri.
La taratura viene eseguita per confronto utilizzando come riferimento una chiave di riferimento tarata presso un centro di taratura in ambito EA secondo la procedura DKD-R 3-7, la cui incertezza estesa, comprensiva di tutte le influenze, sia inferiore a quella indicata nella nostra tabella di accreditamento (<0,2%).
Nel nostro laboratorio sono disponibili diverse chiavi di trasferimento di varie capacità che offrono la possibilità di tarare torsiometri nel campo 0,2 – 5000 N·m
Le foto seguenti illustrano esempi di chiavi di trasferimento ed esempi di taratura


Procedura 003: Taratura di chiavi dinamometriche secondo norma DKD-R 3-7
La procedura riguarda la taratura di chiavi dinamometriche di alta precisione e chiavi dinamometriche “di trasferimento”, strumenti dove la deformazione elastica di un elemento meccanico (torsione o flessione) viene misurata da estensimetri (strain gauge) e convertita in un proporzionale segnale elettrico visualizzato su uno strumento indicatore, collocato a bordo della chiave o collegato esternamente tramite cavo o altro mezzo di trasmissione del segnale.
La taratura viene eseguita per confronto utilizzando come riferimento un torsiometro campione tarato presso un centro di taratura in ambito EA la cui incertezza estesa, comprensiva di tutte le influenze, sia inferiore a quella indicata nella nostra tabella di accreditamento (<0,2%).
Da segnalare la particolarità della taratura di questi torsiometri campione: infatti, la taratura del torsiometro di riferimento viene eseguita secondo la norma DKD-R 3-8 utilizzando chiavi dinamometriche di trasferimento: questo per simulare sul campione le componenti di forze laterali e momenti flettenti cui il torsiometro sarà sottoposto in occasione della taratura alle quali è destinato.
Nel nostro laboratorio sono disponibili diversi torsiometri campione di riferimento di varie capacità che offrono la possibilità di tarare chiavi dinamometriche nel campo 0,2 – 5000 N·m
Le foto seguenti sono esempi di tarature di chiavi dinamometriche sui diversi banchi di taratura.


Procedura 004: Taratura di chiavi dinamometriche secondo norma ISO 6789
La procedura riguarda la taratura di chiavi dinamometriche generiche e ha come scopo la verifica della rispondenza alle prescrizioni della norma ISO 6789:04, ora sostituita dalla versione aggiornata ISO 6789:17 Parte 1.
La procedura di taratura è simile alla procedura 003: vengono utilizzati gli stessi campioni di riferimento ma con una diversa sequenza del ciclo di taratura.
Se gli scostamenti di misura rilevate sulla chiave dinamometrica in taratura sono contenute entro il 4% rispetto al campione, lo strumento risulta conforme alla norma ISO 6789.

Approfondimento sulle norme di taratura ed esempi di certificati secondo le norme
I seguenti collegamenti consentono di approfondire l’analisi dettagliata delle norme di taratura e di accedere ad esempi di certificati di taratura redatti secondo le norme e le procedure di taratura sopra descritte.

